【图片解读】龙安区对《市场准入负面清单(2025年版)》的政策解读
为深入贯彻落实党中央、国务院关于深化“放管服”改革、优化营商环境、建设全国统一大市场的决策部署,国家发展改革委、商务部、市场监管总局联合发布《市场准入负面清单(2025 年版)》(以下简称“2025 年版清单”)。现就我区贯彻落实新版清单有关政策解读如下:
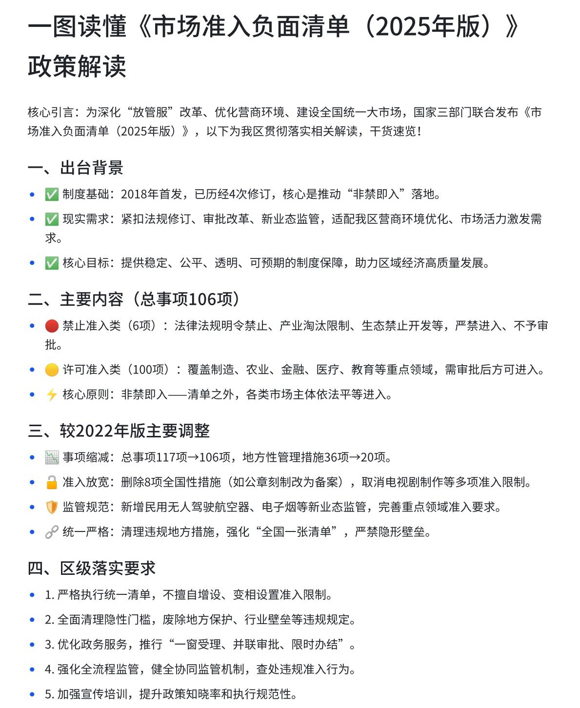
一、出台背景
实行市场准入负面清单制度,是构建高水平社会主义市场经济体制的关键制度安排。自2018年首发以来,清单已历经4次修订,持续推动“非禁即入”普遍落实。当前,我区正全力优化营商环境、激发市场主体活力,2025年版清单紧扣法律法规“立改废释”、行政审批改革与新业态监管需求,进一步缩减准入限制、规范管理事项、统一准入规则,为区域经济高质量发展提供稳定、公平、透明、可预期的制度保障。
二、主要内容
2025年版清单共列入事项106 项,分为禁止准入类和许可准入类两大板块:
1. 禁止准入类(6 项):涵盖法律法规明令禁止、产业政策淘汰限制、生态保护禁止开发、违规金融 / 互联网 / 新闻传媒经营等,市场主体不得进入,政府不予审批办理。
2. 许可准入类(100 项):覆盖制造、农业、建筑、交通、金融、医疗、教育等重点领域,市场主体需经审批核准后方可进入,政府依法公开办理依据、流程、时限与标准。清单核心原则为“非禁即入”,清单之外行业、领域、业务,各类市场主体均可依法平等进入。
三、较2022年版主要调整
2025年版清单坚持“该减必减、该增合理增”,与2022年版相比实现系统性优化:
1. 事项大幅缩减:总事项由117项减至106项,全国性管理措施由486条减至469条,地方性管理措施由36条大幅压减至20条。
2. 准入持续放宽:删除公章刻制、信息安全产品销售等8项全国性措施,公章刻制由许可改为备案;取消电视剧制作、药品批发零售筹建、医疗器械互联网信息服务等一批准入限制,降低创业就业门槛。
3. 监管精准规范:新增民用无人驾驶航空器、电子烟等新业态监管事项,完善金融、互联网、安全生产等领域准入要求,兼顾放活与安全。
4. 统一更加严格:清理违规地方准入措施,强化“全国一张清单”管理,严禁擅自增删事项、设置隐形壁垒。
四、区级落实要求
为确保2025年版清单在我区落地见效,现提出以下落实要求:
1. 严格执行统一清单:坚决维护清单权威性、严肃性,严禁自行发布市场准入性质负面清单,严禁以备案、规划、目录等形式变相设置准入限制。
2. 全面清理壁垒障碍:聚焦企业反映强烈的隐性门槛,开展专项清理,废除地方保护、行业壁垒、差别化待遇等违规规定。
3. 优化政务服务效能:依托政务服务平台,公开清单事项、审批流程、材料清单与办理时限,推行“一窗受理、并联审批、限时办结”,提升准入便利度。
4. 强化全链条监管:坚持宽准入与严监管结合,落实事前事中事后全流程监管,健全政府、企业、行业、社会协同监管机制,依法查处违规准入行为。
5. 加强宣传解读培训:面向企业、群众开展多渠道政策宣讲,提升政策知晓率;组织部门工作人员专题培训,确保准确执行、规范操作。
2025年版清单的实施,是持续优化营商环境、激发市场活力的重要举措。我区将严格落实上级部署,以清单落地推动制度型开放,为各类市场主体营造更优发展环境,助力区域经济提质增效。
五、解读单位
解读单位:龙安区发展和改革委员会
联系电话:0372-5022555

