关于中小学生竞赛活动,省教育厅公布名单
河南省教育厅关于公布2026年面向中小学生的全国性竞赛活动在我省备案通过名单的通知
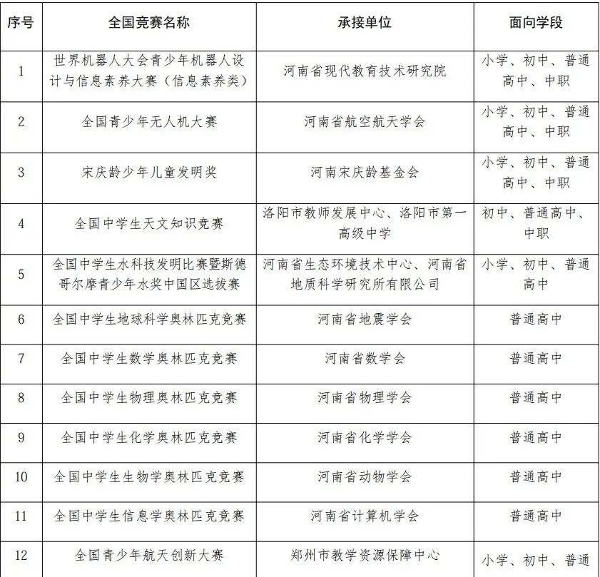
根据《教育部办公厅等四部门关于印发<面向中小学生的全国性竞赛活动管理办法>的通知》和《河南省教育厅等四部门关于印发<河南省面向中小学生的全省性竞赛活动管理办法>的通知》精神,经承办单位(或授权组织实施单位)申请、资格审查、专家审核、公示等程序,确定世界机器人大会青少年机器人设计与信息素养大赛(信息素养类)等25项面向中小学生的全国性竞赛活动在我省举办全省性线下竞赛活动备案通过。各项竞赛活动每年举办不超过1次,竞赛以及竞赛产生的结果不作为中小学招生入学的依据和高考加分项目。
各地要按照《河南省面向中小学生的全省性竞赛活动管理办法》要求,会同事业单位登记管理、民政、市场监管等部门进一步规范竞赛管理工作,严厉打击违规竞赛活动。各地各校要加大对竞赛管理政策及竞赛名单的宣传,引导学生和家长自觉抵制违规竞赛,切实减轻学生过重课外负担。
2026年全国性竞赛活动在我省备案通过名单



来源:河南省教育厅
相关阅读:
